• 安徽省专精特新中小企业
  • 安徽省创新型中小企业
  • CCTV中央电视台形象展播企业
  • 安徽省专精特新中小企业
  • 安徽省创新型中小企业
  • CCTV中央电视台形象展播企业

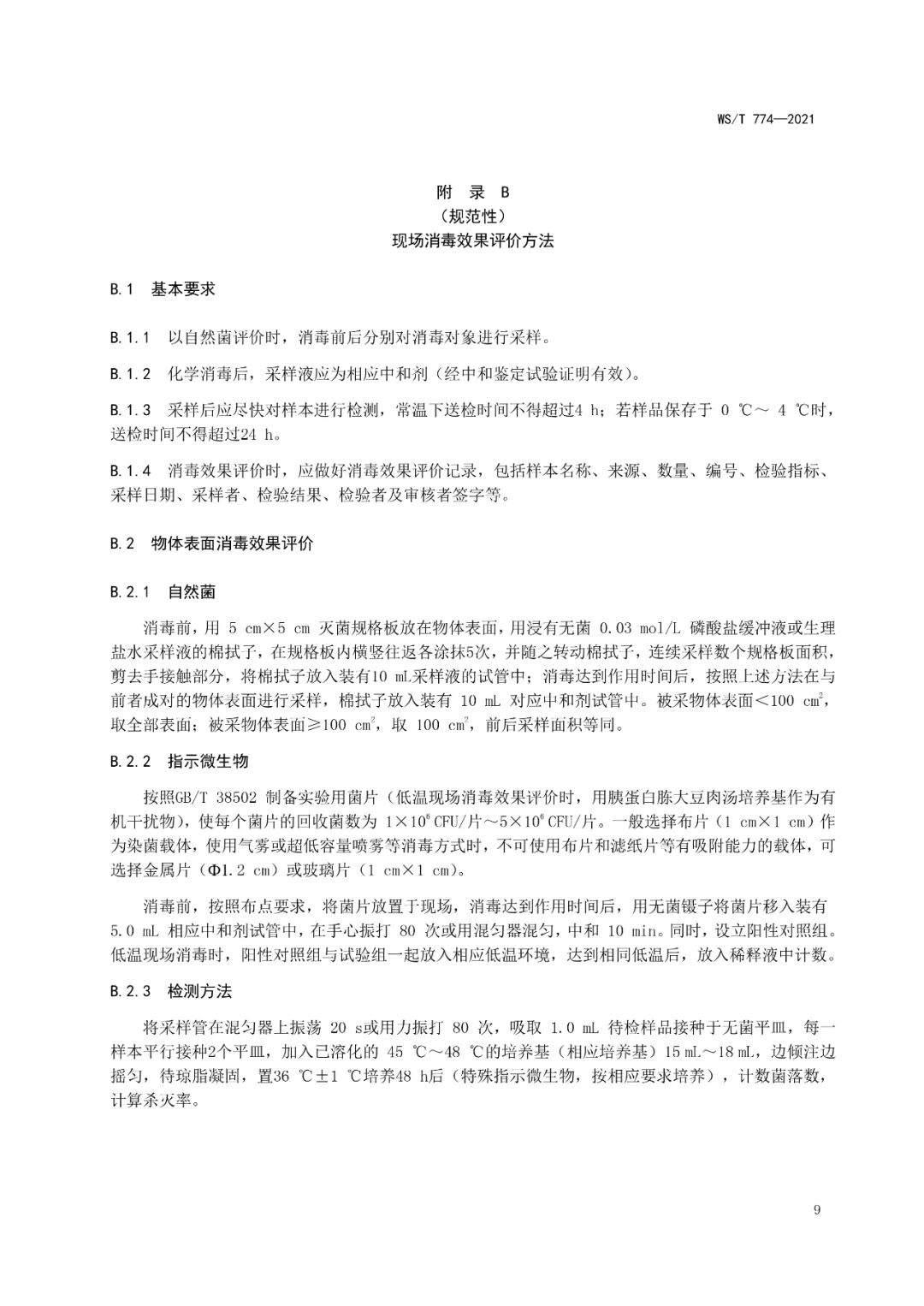
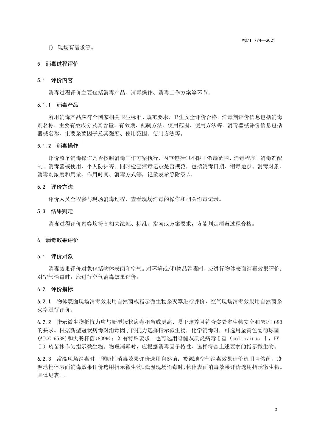
【行业标准】新冠肺炎疫情期间现场消毒评价标准(WS/T 774-2021)

2023-12-06 501次浏览

图片

图片

图片

图片

图片

图片

图片

图片

图片

图片

图片

提交留言
400-998-0909

营销总部:安徽省合肥市蜀山区蔚蓝商务港F座36楼

生产基地:安徽省桐城市经济开发区望溪路

皖ICP备2024030690号-2 COPYRIGHT @安徽萍聚德医疗科技股份有限公司